欢迎访问重庆市綦江区人大常委会办公室网站! 今天是:
网站首页
常委会概况
规章制度
人代会
常委会会议
主任会议
代表活动
街镇人大
文苑
>决议决定公告
最新信息
要闻 | 唐鹏程率队前往区公安局调研
要闻 | 綦江区第三届人大常委会第三十五次会议召开
重庆市綦江区第三届人民代表大会常务委员会公告(第87-88号)
代表主题活动|中峰镇人大:“五个一”推动农村饮水安全 代表履职见实效
重庆市綦江区第三届人大常委会第五十五次主任会议纪要
要闻 | 唐鹏程率队调研区老年大学
热门信息
重庆市綦江区第二届人民代表大会常务委员会公告
肖 敏
陈 勇
陈正科
牟 伟
关于加快规划和建设綦江主城与渝黔高速复线快速通道的建议
当前位置:
首页
> 决议决定公告 > 列表
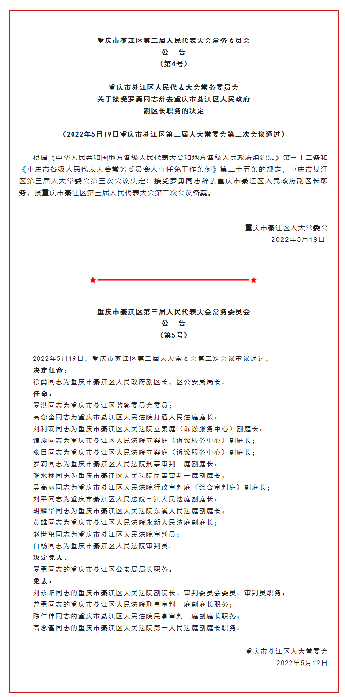
重庆市綦江区第三届人民代表大会常务委员会公告(第4-5号)
重庆市綦江区人大常委会
http:// www.qjrdw.gov.cn
来源:
责任编辑:
2022-05-20 12:04
【打印】
【
大
中
小
】 【
关闭
】
全国人大网站
中国人大网
各省市人大网站
重庆市人大
区及部门网站
綦江区人民政府
区政协
区人力社保局
本区其他网站
綦江新闻网
阳光綦江网
网站首页
|
设为首页
|
加入收藏
重庆市綦江区人大常委会办公室 版权所有 地址:綦江区古南街道中山路1号 电话:023-81713339
(浏览本网站 建议将分辨率调整为1024×768)
渝ICP备14000104号
重庆市綦江区人大常委会.政务
网址:www.qjrdw.gov.cn
技术支持:鼎网科技
渝公网安备 50022202000104号